Предусилитель отлично подходит для наушников или домашней аудиосистемы. Назначение – усиление сигнала до такого уровня, который более приемлем для последующего усиления оконечными усилителями мощности. На предусилители возлагают функции коммутации, регулировки тона сигнала, использование как усилитель для наушников. Тут простейший вариант — просто плата лампового предусилителя.
Слева на плате входной блок (тюльпаны RCA красный и левый R/L каналы), справа — выходной блок (тюльпаны RCA красный и левый R/L каналы) аналогично.
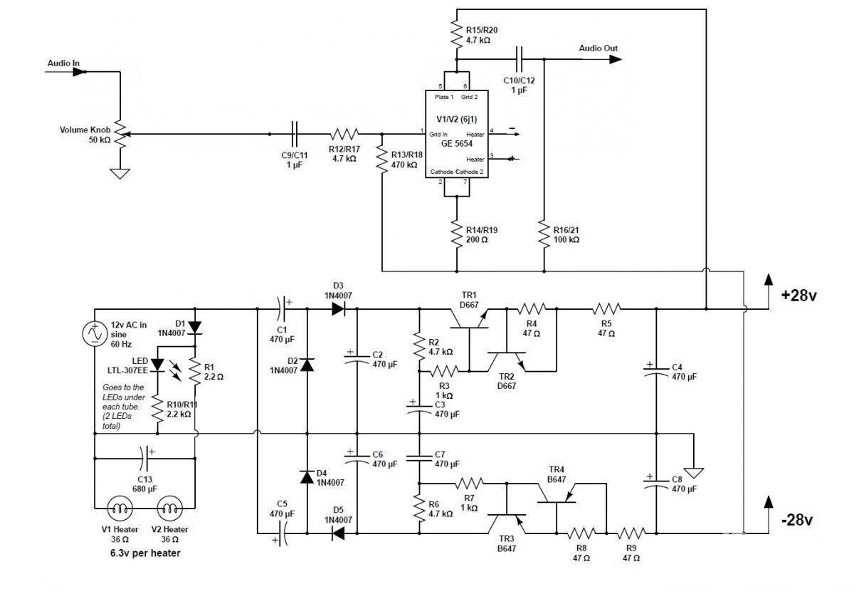
Выходные каскады усилителя собираются на комплиментарных парах транзисторов B647/D667.
В качестве фильтрации устанавливаются восемь конденсаторов 470uF.
Аккуратно устанавливаем лампы в сокеты, внимательно смотрите место, где расположен «ключ». Усилие при установке ламп не требуется, просто надежно и до конца фиксируйте ножки ламп в сокетах. Внутри сокетов ламп паяются синие светодиоды для подсветки ламп. Функции они не несут, просто красиво.
Подключение — тюльпаны на вход-выход, и питание 5,5мм на 2,5 мм — стандартный. Потребляет не много, питание до 1А.
При повороте потенциометра усилитель включается. Сразу же загорается подсветка ламп.
Характеристика:
Напряжение питания: 12В переменного напряжения
Ток: 1А
Каналы аудио: два, стерео.
Регулировка: да
Размеры: 77 x 75 x 52 мм
Звук сильно зависит как от вашего источника (даже длинные провода могут «шуметь»), так и от блока питания (дешевое питание увеличивают гармонические искажения)!
    