Набор объединяет функции рации и радиоприёмника в одном устройстве, удовлетворяя как потребность в беспроводной связи, так и в прослушивании радиостанций. Две рации образуют одну пару; один набор для сборки может использоваться ТОЛЬКО как радиоприёмник и не поддерживает переговоры, поэтому рекомендуется приобретать КОМПЛЕКТ ИЗ ДВУХ ШТУК.
Используется радиочастотный приёмопередающий чип, обеспечивающий чёткую и разборчивую передачу голоса. Рабочая частота рации — 409,85 МГц, дальность связи около 200 метров, что подходит для различных сценариев общения.
Набор оснащён радиоприёмником с диапазоном 87–108 МГц, с низким уровнем шума и высокой помехоустойчивостью, имеет функцию автоматического поиска и сохранения станций, прост в управлении.
Смонтированные на плате поверхностные элементы уже припаяны, требуется только монтаж сквозных компонентов, что обеспечивает высокую вероятность успешной сборки.
Подходит для радиолюбителей, энтузиастов электроники и для учебных практических занятий, позволяя развивать комплексные практические навыки.
Максимальный рабочий ток: около 200 мА (при максимальной громкости)
Питание: три батарейки AAA или питание от USB 5 В (одновременное использование двух источников питания недопустимо)
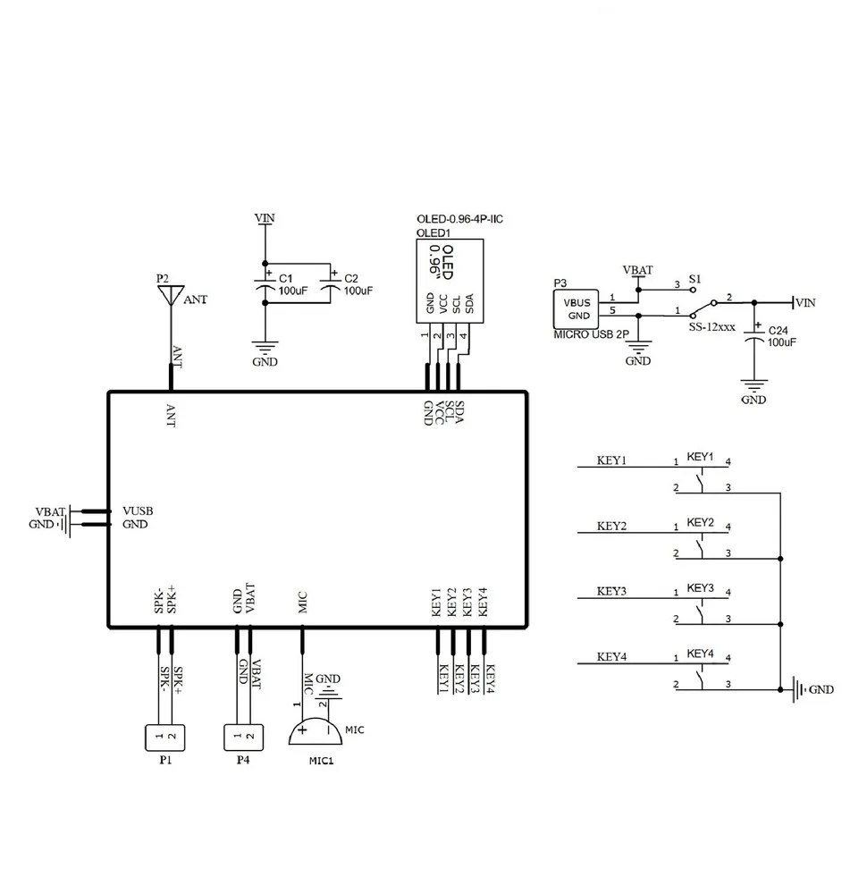
Размер печатной платы: 95,5 × 61 мм
Вес полного комплекта деталей: около 128 г
Функции рации
При отсутствии действий автоматически обнаруживает и принимает сигнал
Нажатие кнопки «Переговоры» позволяет вести голосовое общение
При нажатии кнопки «Вызов» на принимающей рации звучит звонок
Отображение уровня сигнала связи
Рабочая частота рации: 409,85 МГц
Дальность связи: около 200 м
Функции радиоприёмника
При отсутствии сохранённых станций автоматически выполняет поиск и сохранение радиостанций (максимум 30 станций, сверх этого не сохраняются)
15 уровней регулировки громкости
Функция памяти при отключении питания, автоматический поиск и сохранение станций, управление списком каналов
Наличие спящего режима для снижения энергопотребления
Диапазон приёма радиостанций: 87–108 МГц
Возможность изменения порога поиска каналов
Отображение уровня сигнала радиостанции
Особенности
Оснащён OLED-дисплеем для чёткого и наглядного отображения функций
Используется чип RDA5807, обеспечивающий шумоподавление, усиление низких частот, высокую чувствительность, низкий уровень шума и высокую помехоустойчивость
Оснащён радиочастотным приёмопередающим чипом BK4802P, отличающимся эффективным шумоподавлением, мощной аудиообработкой, широким диапазоном частот и высокой устойчивостью к помехам
