Металлоискатель своими руками — это простой радиоконструктор, предназначенный для изучения принципов работы электронных схем, развития мелкой моторики и навыков пайки.
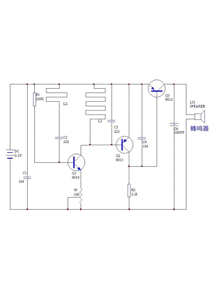
Сборка осуществляется по классической схеме металлоискателя: генератор звуковой частоты с индуктивной обратной связью и транзисторный звуковой усилитель. На плате предусмотрены все обозначения элементов (шелкография), что делает монтаж простым и понятным даже для новичков. Прибор определяет наличие металлических предметов на расстоянии 1–5 см, подавая звуковой сигнал через зуммер.
⚙️ Технические характеристики:
Тип схемы: генератор звуковой частоты с транзисторным усилением
Питание: батарейка CR2032, 3V (в комплект не входит)
Чувствительность: 1–5 см (в зависимости от металла и калибровки)
Регулировка чувствительности: подстроечным резистором
Звук: пульсирующий или постоянный писк при приближении металла
Сложность сборки: базовая (подходит для начинающих)
Размер платы: уточняется (можно дополнить при необходимости)
