Описание
Отзывы
Описание
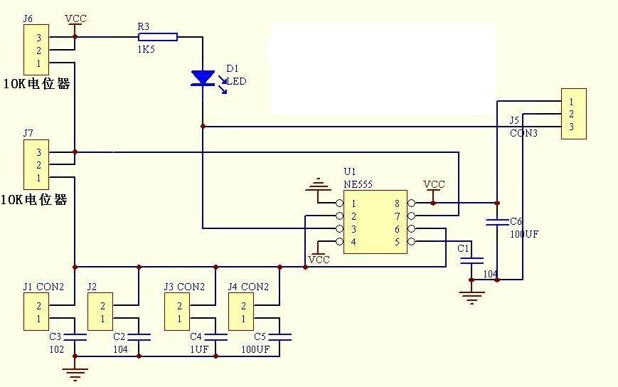
Модуль регулируемого генератора прямоугольных импульсов на чипе NE555 прост в сборке. Красный светодиод подключен на выход генератора и мигает при малой выходной частоте. Триммерами регулируется длительность паузы импульса, и период следования импульса.
Характеристика:
Входное напряжение: 5 - 15В DC
При напряжении питания 5В выходной ток может быть не больше 15мА
При напряжение питания 12В - 35мА
Входной ток: >= 100мА
Комплектация:
- Макетная плата
- Комплект подстроечных резисторов
- Комплект электролитических конденсаторов
- Комплект керамических конденсаторов
- Разъемы PBS
- Микросхема NE555 + кроватка
- Светодиод
Все элементы для пайки обозначены на плате. Источник питания в комплект не входит.
Отзывы
Отзывов еще никто не оставлял
