Конструктор отлично подходит для обучения пайке SMD компонентов.
Характеристика:
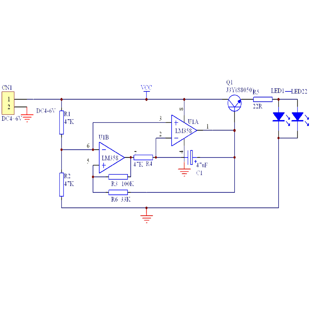
Напряжение питания: 4-6В
Рабочая температура: -40 ℃ ~ 85 ℃
Рабочая влажность: 5% ~ 85% относительной влажности
Для пайки понадобится паяльник с тонким жалом, пинцет (для удобства работы с SMD деталями), припой ПОС-61 и канифоль.
Все элементы обозначены на плате
Шаг 1: Установите 20 шт светодиодов SMD 0805. Минус на светодиоде отмечен зеленым цветом. Эта сторона должна располагаться на остром угле треугольника, нарисованном на плате
Шаг 2: Установите 1 шт. SOP-8 LM358 на U1. На корпусе микросхемы есть точка, это указывает на расположение микросхемы на плате. Точка должна быть расположена с той же стороны, что выемка, нарисованная на плате.
Шаг 3: Установите 1 шт SOT-23 S8050 транзистор на Q1
Шаг 4: Установите 1 шт. 22 Ом SMD 0805 Резистор на R5
Шаг 5: Установите 1 шт. 33 ком SMD 0805 Резистор на R6
Шаг 6: Установите 3 шт. 47 кОм SMD 0805 Резистор на R1,R2,R4
Шаг 7: Установите 1 шт. 100 ком SMD 0805 Резистор на R3
Шаг 8: Установите 1 шт. 47 мкФ Ф SMD 0805 конденсатор на C1
Шаг 9: Подключите к источнику питания и наслаждайтесь эффектом.
